gesponsert Neues Software-Tool revolutioniert den 3D-Druck

2 min Lesedauer

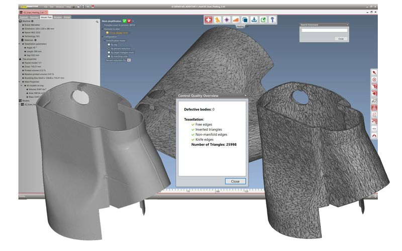
Wie Sie STL- und Scan-Daten auf Knopfdruck reparieren

(Quelle:  CT CoreTechnologie GmbH)
(Quelle: CT CoreTechnologie GmbH)

Wie Sie STL- und Scan-Daten auf Knopfdruck reparieren

Mit der neuesten Version der 3D-Printing-Software 4D_Additive bringt CT eine neue Technologie auf den Markt, die eine deutliche Vereinfachung des Scan- und Druckprozesses in vielen Bereichen ermöglicht.

Die renommierte 3D-Druck-Software 4D_Additive von CoreTechnologie hat jetzt ein revolutionäres Werkzeug, um tesselierte Dateien in kürzester Zeit zu vereinfachen und in geschlossene Volumenkörper zu verwandeln. Damit wird jede Art von triangulierten 3D-Modellen automatisch korrigiert und für den 3D-Druck vorbereitet.

Einschränkungen gehören der Vergangenheit an

Der moderne 3D-Druck basiert auf exakten CAD-Daten und zunehmend auf Daten, die mit einem 3D-Scanner erzeugt wurden. Die Qualität der STL-Daten ist oft mangelhaft und für den 3D-Druck oder andere Folgeprozesse nicht geeignet. Um einen fehlerfreien Druck zu gewährleisten, ist es notwendig, Fehler auf STL-Modellen zu reparieren und geschlossene Volumenmodelle an den Drucker zu senden. Zudem haben gescannte Teile häufig Dateigrößen von mehreren Gigabyte, was beim Senden an die Maschine großes Problempotenzial birgt.

Jetzt Aufwand, Zeit und Kosten deutlich reduzieren

Die Software 4D_Additive 1.4 verfügt mit dem „Marching Cube“ und der „Mesh Simplification“ über revolutionäre Funktionen, um tesselierte Modelle in ihrem Volumen intelligent zu reduzieren. Jede Art von triangulierten, meist STL-Daten, werden auf Knopfdruck automatisch korrigiert und zu vereinfacht. 

Vorteile der Marching-Cube-Funktion

  • Lückenhafte STL-Modelle sowie Scandaten werden auf Knopfdruck repariert und in geschlossene Volumenkörper verwandelt
  • Zeitintensive manuelle Reparaturarbeiten entfallen
  • Kombination anwenderdefinierter Voxelisierung und Reparatur
  • Adaptives Auffüllen des Bauteilvolumens mit Voxeln und Erzeugung eines geschlossenen 3D-Netzes
  • Vollautomatische Reparatur von umfangreichen Triangulierungsfehlern innerhalb von wenigen Sekunden
  • Intelligente Reduktion von Dreiecken

Wie Sie von der neuen Technologie profitieren

Die Verwendung der beiden neuen, innovativen Funktionen macht es möglich, jede Art von gescannten Teilen ohne manuellen Aufwand zu reparieren und somit aus Scans und fehlerhaften STL-Modellen in kürzester Zeit druckbare Volumenkörper mit einer sinnvollen Dateigröße und Auflösung zu erzeugen. Diese Technologie ermöglicht Ihnen eine deutliche Vereinfachung des Scan- und Druckprozesses in vielen Bereichen und spart somit Aufwand, Zeit und Kosten.

Die neue 3D-Druck-Software-Version ist ab sofort verfügbar.

Weitere Informationen zur Software sind abrufbar unter www.coretechnologie.de/produkte/4d-additive.

Video ansehen

Bild oben: 4D_Additive verfügt über spezielle Optionen zur Reparatur und Mesh-Vereinfachung für STL- und Scandaten. Bildquelle: CT CoreTechnologie GmbH

Kontakt CT CoreTechnologie GmbH Klinger 5 63776 Mömbris Tel.: +49 (0) 6029 98 999 10</p> E-Mail:info@de.coretechnologie.com" Web:https://www.coretechnologie.de/

       

Jetzt Newsletter abonnieren

Verpassen Sie nicht unsere besten Inhalte

Mit Klick auf „Newsletter abonnieren“ erkläre ich mich mit der Verarbeitung und Nutzung meiner Daten gemäß Einwilligungserklärung (bitte aufklappen für Details) einverstanden und akzeptiere die Nutzungsbedingungen. Weitere Informationen finde ich in unserer Datenschutzerklärung. Die Einwilligungserklärung bezieht sich u. a. auf die Zusendung von redaktionellen Newslettern per E-Mail und auf den Datenabgleich zu Marketingzwecken mit ausgewählten Werbepartnern (z. B. LinkedIn, Google, Meta).

Aufklappen für Details zu Ihrer Einwilligung