So kommen STEP-Modelle optimiert aus der 3D-Druck-Software

Verantwortlicher Redakteur:in: Andreas Müller 2 min Lesedauer

Anbieter zum Thema

(Quelle:  CoreTechnologie)
(Quelle: CoreTechnologie)
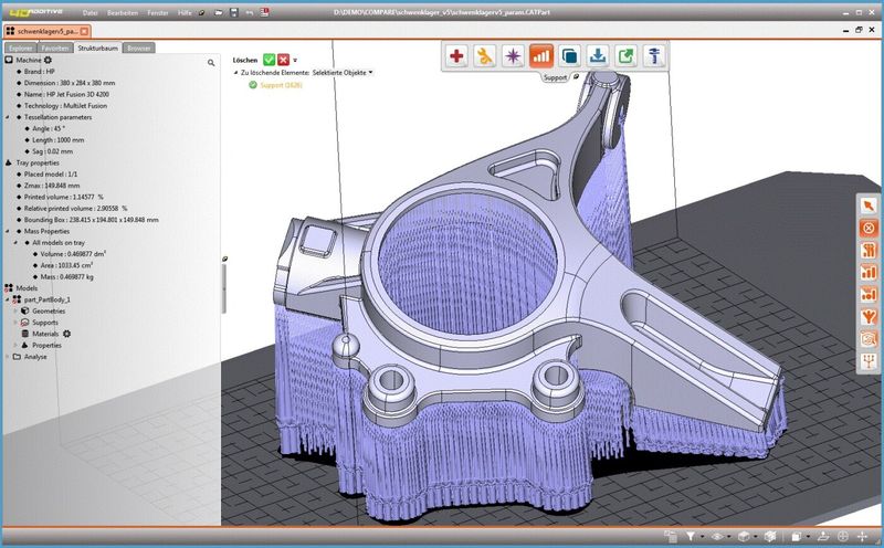
  • Die neue Version der 3D-Druck-Software 4D_Additive ermöglicht es, für die Aufbereitung von 3D-Druckdaten exakte B-REP-CAD-Daten aller gängigen Nativ- und Standardformate zu verarbeiten.

  • Mit der neuen Schnittstelle für das Herausschreiben von STEP-Daten präsentiert der Software-Hersteller CoreTechnologie eine weitere Marktneuheit.

Die neue Version der 3D-Druck-Software 4D_Additive von CoreTechnologie ermöglicht es, für die Aufbereitung von 3D-Druckdaten exakte B-REP-CAD-Daten aller gängigen Nativ- und Standardformate zu verwenden und erlaubt erstmals das Herausschreiben von reparierten und optimierten STEP-Modellen. Damit ist die Software 4D_Additive ein Novum in der Branche. Mit der neuen Version 1.4 können Anwender die reparierten CAD-Daten als exakte STEP-Geometrie speichern. Zudem ist es möglich, die in der Software automatisch erzeugten Stützstrukturen als exakte STEP-Modelle zu sichern und danach im CAD-System weiter zu verarbeiten oder für die FEM-Analyse zu verwenden.

3D-Druck-Software für genaue Analyse und Reparatur der Modelle

Durch die Verwendung von exakten Modellen, die als STEP sowie andere gängige Nativformate wie Catia, NX, Creo und Solidworks eingelesen werden, ermöglicht das neuartige Tool eine sehr genaue Analyse und Reparatur der Modelle. Bis dato wurden für den 3D-Druck hauptsächlich triangulierte STL-Modelle verwendet, die lediglich eine Annäherung zur realen CAD-Geometrie darstellen. Mit dem B-Rep Kern der neuen Software werden die Modelle exakt repariert und durch Modelling-Funktionen spezifisch für den 3D-Druck angepasst. So werden in der Software schnell Offset-Flächen für das spätere Überfräsen von Passungen oder Durchmesseränderungen für Ensat-Buchsen erzeugt.

Höhere Genauigkeit und weniger Speicherplatz

Ein Vorteil der exakten Geometrien gegenüber STL-Modellen ist neben der höheren Genauigkeit ein geringerer Speicherbedarf der Daten. So werden umfangreiche Bauplattformen mit Hunderten von Teilen in einer kompakten Dateigröße gespeichert. Die Additive Manufacturing Software 4D_Additive ermöglicht einen 3D-Druck-Prozess mit Prüfung, Reparatur und Vorbereitung von Modellen gemäß der für andere gängige Produktionsverfahren bereits seit langem etablierten CAD Engineering Standards.

Neben einem neuartigen Texturen-Modul zur Oberflächenveredelung und automatischen Bauteilbeschriftung verfügt die Software über Reparatur- und Modelling-Funktionen. Die automatisierte Bauteil-Ausrichtung sowie intelligente Nesting-Funktionen mit Multiprozessorberechnung ermöglichen eine zuverlässige und schnelle Füllung sowie die optimale Ausnutzung des Bauraums für alle gängigen Maschinentypen. Spezielle Analysefunktionen dienen der Kollisionssicherheit, einer optimalen Wärmeverteilung sowie der fertigungsgerechten Bauteilgestaltung und komplettieren die Software im Sinne eines durchgängigen Additive Manufacturing-Prozesses.

Weitere Informationen sind abrufbar unter www.coretechnologie.de/produkte/4d-additive.

Erfahren Sie hier mehr über eine optimierte Nachbearbeitung im 3D-Druck.

Lesen Sie außerdem: 3D-Druck-Workflow: Weltweit zusammenarbeiten über die Cloud

Jetzt Newsletter abonnieren

Verpassen Sie nicht unsere besten Inhalte

Mit Klick auf „Newsletter abonnieren“ erkläre ich mich mit der Verarbeitung und Nutzung meiner Daten gemäß Einwilligungserklärung (bitte aufklappen für Details) einverstanden und akzeptiere die Nutzungsbedingungen. Weitere Informationen finde ich in unserer Datenschutzerklärung. Die Einwilligungserklärung bezieht sich u. a. auf die Zusendung von redaktionellen Newslettern per E-Mail und auf den Datenabgleich zu Marketingzwecken mit ausgewählten Werbepartnern (z. B. LinkedIn, Google, Meta).

Aufklappen für Details zu Ihrer Einwilligung