Mit dem 3D Printing Tool 4D_Additive können für die Aufbereitung von 3D-Druckdaten exakte B-REP CAD-Daten aller gängigen Nativ- und Standardformate verarbeitet werden. Denn STL alleine reicht für einen zeitgemäßen additiven Fertigungsprozess heute nicht mehr aus. Eine weitere Marktneuheit präsentiert der Software-Hersteller CoreTechnologie mit der neuen Schnittstelle für das Herausschreiben von STEP-Daten.
(Quelle: Core Technologies)
Die neue Version der Software 4D_Additive von CoreTechnologie ermöglicht es, für die Aufbereitung von 3D-Druckdaten nicht nur exakte B-REP CAD-Daten aller gängigen Nativ- und Standardformate zu verwenden, sondern erlaubt erstmals auch das Herausschreiben von reparierten und optimierten STEP Modellen aus einer 3D-Druck-Software. Bei herkömmlichen 3D-Druck-Tools hingegen wird das CAD-Modell bis dato bereits beim Einlesen trianguliert, das heißt in eine angenäherte, ungenaue STL-Beschreibung umgewandelt, wodurch eine Reparatur der Geometrie größere Formabweichungen vom Originalmodell zur Folge hat.
Exaktes CAD-Modell dank innovativer Software
Damit ist die innovative Software 4D_Additive ein Novum in der Branche. Mit der neuen Version 1.4 können Anwender die reparierten CAD-Daten als exakte STEP Geometrie speichern. Zudem ist es möglich, die in der Software automatisch erzeugten Stützstrukturen als exakte STEP-Modelle zu sichern und danach im CAD-System weiter zu verarbeiten oder für die FEM-Analyse zu verwenden.
Exakte Modelle
Fehler, die nicht automatisch behoben werden, können durch manuelle Reparaturfunktionen mit wenigen Klicks ausfindig gemacht und beseitigt werden. So wird sichergestellt, dass qualitativ saubere und der Originalgeometrie entsprechende Modelle an den Drucker gesendet werden. Die für den 3D-Druck optimierten CAD-Modelle bzw. Bauräume können im amf-, 3mf- und STL-Format sowie in den gängigen Slicing-Formaten abgespeichert werden. Beim Slicing, das mit Multiprozessorberechnung durchgeführt wird, können optional auch Vektorgrafiken erzeugt werden, die in Zukunft als exakte Kurven von der Maschine verarbeitet werden können.
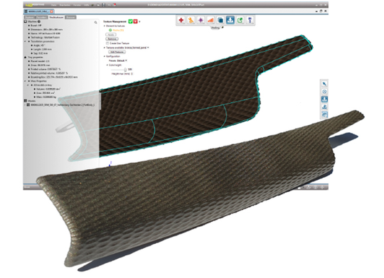
(Texturen-Modul zur Oberflächenveredelung: Mit vordefinierte Oberflächenstrukturen sowie selbsterstellten Mustern lassen sich völlig neue Bauteildesigns additiv gefertigte Teile verwirklichen. Bild: Core Technologies)
Bis dato wurden für den 3D-Druck hauptsächlich triangulierte STL-Modelle verwendet, die lediglich eine Annäherung zur realen CAD-Geometrie darstellen. Mit der neuen Software werden die Modelle nicht nur exakt repariert, sondern können durch Modellierfunktionen auch für den 3D-Druck angepasst werden. So werden in der Software zum Beispiel schnell und einfach Offset-Flächen für das spätere Überfräsen von Passungen oder auch Durchmesseränderungen für Ensat-Buchsen erzeugt.
Sehr genau bei weniger Speicherplatz
Ein Vorteil der exakten Geometrien gegenüber STL-Modellen ist neben der höheren Genauigkeit ein geringerer Speicherbedarf der Daten. So werden umfangreiche Bauplattformen mit Hunderten von Teilen in einer kompakten Dateigröße gespeichert. Die Additive Manufacturing Software 4D_Additive ermöglicht einen 3D-Druck-Prozess, das heißt die Prüfung, Reparatur und Vorbereitung von Modellen im Sinne des für andere gängige Produktionsverfahren bereits seit langem etablierten CAD-Engineering-Standards.
(Mit 4D_Additive kann der Anwender aus 5000 Texturen auswählen. Bild: Core Technologies)
Optimale Bauteilgestaltung (CAD-Modell)
Durch die Verwendung von exakten Modellen, die als STEP sowie aus gängigen Nativformaten wie Catia, NX, Creo und Solidworks eingelesen werden, ermöglicht das Tool eine genaue Analyse und Reparatur der Modelle. Durch den exakten Geometriekern von 4D_Additive werden Abweichungen ausgeschlossen, da das CAD-Modell bis zum Schluss auf Basis der originalen Geometriebeschreibung verbleibt. Ausgereifte „Healing“-Funktionen analysieren die CAD-Modelle und beseitigen – falls notwendig – automatisch Lücken, Überlappungen und Mini-Elemente sowie gedrehte Flächen.
(Leichtbau-Bremspedal: Mit der Hollow-Funktion können massive Bereiche ausgehöhlt und zum Beispiel mit Gyroid-, Honeycomb- oder Gitter-Strukturen gefüllt werden. Bild: Core Technologies)
Im Sinne der bestmöglichen Wärmeverteilung erfolgt die Analyse des Bauteils auf sogenannten massiven Zonen, also Bereichen mit sehr großen Wandstärken, in denen beim Verschmelzen eine Wärmekonzentration stattfindet. Mit der Hollow-Funktion können massive Bereiche ausgehöhlt und zum Beispiel mit Gyroid-, Honeycomb- oder Gitter-Strukturen gefüllt werden. Mit dem Advanced Lattice Modul kann man in Sekunden neuerdings CAD-Volumenbauteile vollständig in Gyroid- oder G-Skeletal-Strukturen umwandeln.
Per Wandstärkenanalyse können Bereiche mit zu geringer Wandstärke gefunden werden. Die Spaltmaßprüfung findet zuverlässig Bohrungen mit zu kleinem Durchmesser. Die Problemstellen lassen sich dann mit den Modellierfunktionen des Tools schnell und einfach anpassen.
Designs mit texturierten Oberflächen
Eine wichtige Neuheit stellt das Texturen-Modul zur Oberflächenveredelung dar, mit dem Anwender durch über 5.000 vordefinierte Oberflächenstrukturen sowie selbsterstellte Muster völlig neue Bauteildesigns additiv gefertigte Teile realisieren können. Die Texturen ermöglichen sehr feine Oberflächendesigns, die in Zukunft Anwendung zum Beispiel für die Individualisierung von Fahrzeugen und anderen Konsumgüter finden werden. Eine fotorealistische Darstellung der Texturen auf dem Modell erleichtert die Arbeit mit der Software und befeuert den kreativen Prozess beim Design neuer Teile.
Stand: 16.12.2025
Es ist für uns eine Selbstverständlichkeit, dass wir verantwortungsvoll mit Ihren personenbezogenen Daten umgehen. Sofern wir personenbezogene Daten von Ihnen erheben, verarbeiten wir diese unter Beachtung der geltenden Datenschutzvorschriften. Detaillierte Informationen finden Sie in unserer Datenschutzerklärung.
Einwilligung in die Verwendung von Daten zu Werbezwecken
Ich bin damit einverstanden, dass die WIN-Verlag GmbH & Co. KG, Chiemgaustraße 148, 81549 München einschließlich aller mit ihr im Sinne der §§ 15 ff. AktG verbundenen Unternehmen (im weiteren: Vogel Communications Group) meine E-Mail-Adresse für die Zusendung von redaktionellen Newslettern nutzt. Auflistungen der jeweils zugehörigen Unternehmen können hier abgerufen werden.
Der Newsletterinhalt erstreckt sich dabei auf Produkte und Dienstleistungen aller zuvor genannten Unternehmen, darunter beispielsweise Fachzeitschriften und Fachbücher, Veranstaltungen und Messen sowie veranstaltungsbezogene Produkte und Dienstleistungen, Print- und Digital-Mediaangebote und Services wie weitere (redaktionelle) Newsletter, Gewinnspiele, Lead-Kampagnen, Marktforschung im Online- und Offline-Bereich, fachspezifische Webportale und E-Learning-Angebote. Wenn auch meine persönliche Telefonnummer erhoben wurde, darf diese für die Unterbreitung von Angeboten der vorgenannten Produkte und Dienstleistungen der vorgenannten Unternehmen und Marktforschung genutzt werden.
Meine Einwilligung umfasst zudem die Verarbeitung meiner E-Mail-Adresse und Telefonnummer für den Datenabgleich zu Marketingzwecken mit ausgewählten Werbepartnern wie z.B. LinkedIN, Google und Meta. Hierfür darf die Vogel Communications Group die genannten Daten gehasht an Werbepartner übermitteln, die diese Daten dann nutzen, um feststellen zu können, ob ich ebenfalls Mitglied auf den besagten Werbepartnerportalen bin. Die Vogel Communications Group nutzt diese Funktion zu Zwecken des Retargeting (Upselling, Crossselling und Kundenbindung), der Generierung von sog. Lookalike Audiences zur Neukundengewinnung und als Ausschlussgrundlage für laufende Werbekampagnen. Weitere Informationen kann ich dem Abschnitt „Datenabgleich zu Marketingzwecken“ in der Datenschutzerklärung entnehmen.
Falls ich im Internet auf Portalen der Vogel Communications Group einschließlich deren mit ihr im Sinne der §§ 15 ff. AktG verbundenen Unternehmen geschützte Inhalte abrufe, muss ich mich mit weiteren Daten für den Zugang zu diesen Inhalten registrieren. Im Gegenzug für diesen gebührenlosen Zugang zu redaktionellen Inhalten dürfen meine Daten im Sinne dieser Einwilligung für die hier genannten Zwecke verwendet werden.
Recht auf Widerruf
Mir ist bewusst, dass ich diese Einwilligung jederzeit für die Zukunft widerrufen kann. Durch meinen Widerruf wird die Rechtmäßigkeit der aufgrund meiner Einwilligung bis zum Widerruf erfolgten Verarbeitung nicht berührt. Um meinen Widerruf zu erklären, kann ich als eine Möglichkeit das unter https://kontakt.vogel.de/de/win abrufbare Kontaktformular nutzen. Sofern ich einzelne von mir abonnierte Newsletter nicht mehr erhalten möchte, kann ich darüber hinaus auch den am Ende eines Newsletters eingebundenen Abmeldelink anklicken. Weitere Informationen zu meinem Widerrufsrecht und dessen Ausübung sowie zu den Folgen meines Widerrufs finde ich in der Datenschutzerklärung, Abschnitt Redaktionelle Newsletter.
(Gamechanger für Additive Manufacturing: Über 5.000 verschiedene Texturen können schnell und einfach auf dem B-Rep-Modell aufgebracht werden. Bild: Core Technologies)
Automatisierte Prozesse
Durch intelligente Nesting-Funktionen, mit Multiprozessorberechnung, wird eine schnelle, automatische Füllung mit optimaler Ausnutzung des Bauvolumens sichergestellt. Speziell für Pulverbettverfahren bietet das automatische Befüllen der Bauplattform oder des Bauraums einen hohen Nutzen, denn der Zeitgewinn durch den Wegfall aufwendiger manueller Tätigkeiten schlägt sich merklich im Bauteilpreis nieder. Analysefunktionen zeigen dem Anwender hierbei die Rauigkeiten je nach Orientierung des Bauteils in Echtzeit an und helfen, die bestmögliche Fertigungsposition zu ermitteln. Beim automatischen Nesting können für jedes Bauteil die Freiheitsgrade separat fest festgelegt werden und die clevere „Massive-Area-Detection“-Funktion sorgt für möglichst konstante Belichtungsquerschnitte der Slicing-Schichten
Die Funktionen der Software entwickeln sich in enger Zusammenarbeit mit den Anwendern rasch weiter im Sinne eines durchgängigen Additive-Manufacturing-Prozesses.